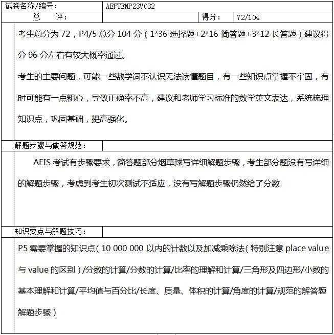
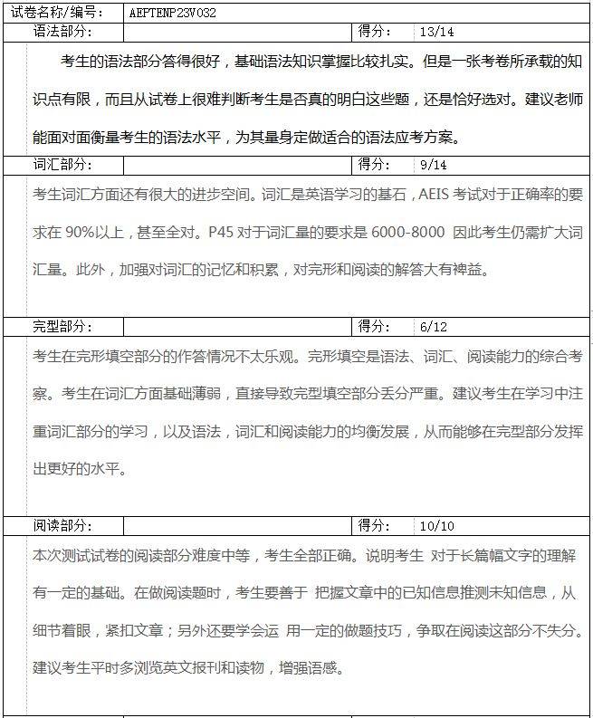
2019年 S-AEIS成绩已经正式公布
恭喜课窝的学生们喜报连连,收获满满!
戳连结查看详情:

看着这边兴高采烈拿到录取通知书的同学
相信正在准备今年下半年AEIS考试的你们
一定内心“极其复杂”

2019年AEIS考试将于9月开考
5个月的备考时间
看起来很久
其实眨眨眼就过去了
2019年 AEIS考试 · 详情
AEIS考试时间:预计2019年9月19日-2019年9月21日
考试级别:P23/P45/S1/S2/S3
考试内容:英语和数学两门笔试
数学分为选择题,简答题,应用题。数学包含各个年级知识点与IQ题。
英语分语法,词汇,完型,阅读,作文。英语小二三没有作文,小四五100词,中一200词,中二250词,中三300词。
(点击图片可查看大图)
看到这些考试内容大纲
你的英语语法都学透了吗?
你的数学IQ题都弄懂了吗?
你的英语作文都熟练了吗?
你的备考计划出炉了吗!

为了能够取得一个好成绩
父母们一定会给孩子在考前恶补
如果你已经开始准备寻找此类补习班
相信从不少家长们的评价中发现一些问题:
现有市面上各类课外补习、考试预备课程中,存在的各种问题:
全英语授课——学生上课听不懂
强调语感而非语言规则、规律——授课方式不适应
课上练习很多——学生没有基本的概念,知识凌乱
只做不讲,学生自己体会——无人指导,学习效率低下
监管不力,作业多,但是重复少——题量大,但是学习质量低,事倍功半
更不要说家里买了无数套模拟题库
却发现一套卷子比一套卷子更脱离重要考点
学生们越做头越晕
终于在一堆红色错题中开始“怀疑人生”

备考AEIS的正确姿势是?
来来来,给大家看一个典型的成功案例!
恭喜Li同学顺利通过S-AEIS考试
被录取到MAYFLOWER PRIMARY SCHOOL(P4)
点击查看大图
Li同学:
国内网课备考,
锁定名校,顺利通过!

李同学来自北京,P45年级,妈妈是去年通过我们的讲座认识我的,孩子在北京上小学,当时的入学测试分数如下,也就是说他在国内的英文基础还是不错的,因此李同学选择了我们的网络课程:老师在新加坡校区,孩子在国内,周末和晚上上课,背单词、抓语法、改写作……
科学的备考规划,专业的老师指导,加上孩子妈妈的辅助助攻帮忙抽查背诵,一路走来,见证了小伙子的努力和坚持!
——蒋老师,AEIS考试网集训项目讲师
李同学的入学测试评价:

备考之路:
回望李同学准备考试过程,他的成绩与他努力听讲,认真练习,坚持不懈和家长的紧密配合分不开的。
针对李同学的情况,蒋老师制定了有针对性的辅导方案。
前期对语法考点进行系统地查漏补缺,一轮过后进行第二轮的快速复习,同时在完型文章中对一些短语的固定搭配进行了反复强调,打好坚实地语法基础,为写作做好铺垫。
词汇方面主要以词汇练习中各个单词的意义辨析、重点词讲解以及课后的高频词汇消化背诵的方式进行积累。
阅读以传授解题技巧为主要目的,并匹配相应的练习进行锻炼。
重点的写作则从框架和情节设计开始,蒋老师给孩子建立英语写作的基本概念,然后从beginning & setting paragraph到main event再到solution以及conclusion逐步给孩子传授写作技能,并且通过常考作文题的写作训练,每篇作文进行真字酌句的轮番修改。
蒋老师带着李同学把作文里的每一个用词和句型都经过反复打磨,结合范文的讲解,力争每篇作文练习到最后都可以直接作为考场作文素材。
李同学妈妈感言

看到这位同学和妈妈的分享
正在苦恼如何备考的你,是否有所收获?
备考复习期间
除了掌握知识考点
最重要的就是有一位良师及时解答指导
备考
你需要更专业缜密的针对性定制计划!
例如,一个不仅有专业AEIS全真模拟测评
还有名师随时为你1对1课程答疑解惑的:
AEIS线上备考1对1定制课程
可以提供给你:
专业老师一对一 / 二 / 三 形式查缺补漏
自习类
学习监管
作业跟踪与反馈
AEIS线上备考1对1定制课程
课时安排:
根据学生测试结果、备考周期和考试要求,针对性定制方案
上课频次
绝大部分在读学生每周 3-4 次课,每次课 1.5或者 2 小时
(具体上课时间,可与老师单独协商)
AEIS线上备考1对1定制课程
拥有的优势:
线上进行(方便学生和家长安排自由时间)
针对性强(针对 AEIS 考试要求,系统性学习)
名师执教(资深大咖名师)
数学能力显著提升(针对知识点,解读题目,IQ题,熟练度全方面加强)
单词背诵与抽查(早上晨读,并考核词汇)
加强监管(每日课程反馈,每日作业词汇反馈与测试评估表)
双语教学(让孩子理解每个知识点的核心)
阶段测试(大量 AEIS 考试模拟试卷)
学生将在这个期间完成:
基础单词的集中突破
阅读速度的提高性训练
基本的句子写作能力
数学专有词汇的专项突破
数学运算能力的强化训练
1对1的专业备考课程
需要在老师了解孩子的学习情况的基础上
再给出最合适的针对性备考方案

当然最重要的是找到有价值的模拟题库~
因为考试以新加坡中小学课程为主
所以一套可靠的模拟卷才能更有针对性
AEIS全真模拟测评
权威老师1对1反馈课程,答题解惑!
免费预约机会只有一次!
新加坡教学大纲
线上全真测试
名师1对1反馈
匹配适龄阶段
此次开放全真测评及预约名师1对1反馈均为限时免费!
您和孩子将获得
AEIS
根据新加坡教学大纲为基础的AEIS全真模拟测评
价值699元的:
权威性的AEIS测评试卷批改报告1份
专业名师1对1点评反馈课程1次
预约时间
AEIS
4月16日 14:00
模拟测评系统正式开放测试,开启反馈预约
4月25日 14:00
模拟测评系统关闭,停止反馈预约
孩子在做完具有针对性的AEIS模拟测评后
将获得专业细致的名师点评:
【点评案例】

Tips:
想要获得免费AEIS模拟测评
请扫描下方二维码添加小助手微信号~
在给蟾宫折桂的S-AEIS考生们送祝福的同时
备考AEIS的同学们要抓紧加油啦!
如果你也想和他们一样
进入视野更广阔的学校学习
接触更精彩的生活和朋友
你今天做过的练习,看过的书本
背过的单词,所有努力都不会浪费
期待今年下半年赴往考场的你
像今天通过S-AEIS的孩子们一样
成功进入新的学习阶段
在新加坡打开你全新的别样人生!
如果你希望有一位老师
可以带你勇敢迈出这第一步
联系AEIS考试网小助手
我们为你打开新的人生之路!

如果觉得我的文章对您有用,请随意打赏。你的支持将鼓励我继续创作!