中国成新加坡最大旅客来源国,96小时过境免签政策你了解了吗?
新加坡旅游局今天发布的数据显示,
2018年新加坡的国际游客人数增加6.2%,
达到创纪录的1850万人次,这得益于最大客源国中国,
以及印度和马来西亚游客数量的增长。
去年的中国入境旅客人次增至约342万,
和前年相比,增幅达6%。
另外两大客源地分别是印度尼西亚和印度,增幅达2%和13%。
印度是新加坡最大的游轮旅客来源国,
达到16万游轮旅客人次,和前年相比增加27%。
广告
新加坡旅游局初步估计,2018年旅游业收入增长1%,
至271亿新元(约合200亿美元)。
中国旅客的旅游收益去年第三季则达到32亿元,
与前年同期相比增加3%。
该局预计2019年游客数量将达1870万到1920万,同比增长1-4%;
预计今年旅游业收入为273亿至279亿新元,较2018年增长1-3%。

新加坡就一直以来都在深耕中国这个巨大的旅游市场。
新加坡旅游局去年11月携手樟宜机场和圣淘沙发展局,
亮相上海举行的2018中国国际旅游交易会,
积极推广深度游和定制化旅游体验,
吸引中国游客到访新加坡。
广告
新加坡旅游局大中华区首席代表兼署长柯淑丹当时就指出,
随着中国消费者的消费能力提升,
特别是90后消费大军崛起,
定制游、半自由行等玩法越来越受欢迎,
类似亲子游、闺蜜行和90后客户群等,
都成为新加坡有意吸引的对象。

当然,中国这么大的消费群体,
新加坡必须给点优惠政策呀!
大家还记得几天前传来的好消息吗?

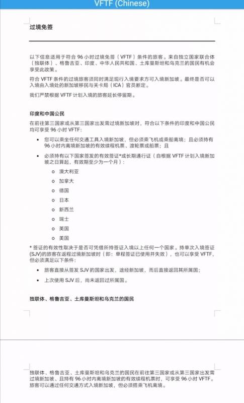
根据新加坡外交部网站最新条例,从2019年1月28日起,
中国公民可实行双向96小时过境免签政策,
如旅客持有指定8国(澳大利亚、加拿大、德国、日本、新西兰、瑞士、英国、美国)
中任一国家签发的有效签证持96小时内离境新加坡
的有效续程机票、渡轮票或船票等。
即在前往第三国和从第三国返回途中过境新加坡时可免签停留4天。
广告这对于在新加坡转机的朋友来说可方便太多啦!
如果觉得我的文章对您有用,请随意打赏。你的支持将鼓励我继续创作!